2023年中国及31省市生物医药行业政策汇总及解读(全)成为国民经济支柱产业
By: 西部(成都)生物医药及技术装备展览会
2024-08-05
2023年中国及31省市生物医药行业政策汇总及解读(全)成为国民经济支柱产业
1、政策历程图
“十一五”期间,我国开始提出生物产业、生物医药的概念,并快速形成了长三角、珠三角和环渤海地区3个综合性生物医药产业基地;此后,我国中部地区的河南、湖北,西部地区的四川、重庆也展现出良好的产业基础,并在“十二五”期间超聚焦化、特色化发展;到“十三五”期间,国家将生物医药行业作为国民经济的支柱产业大力发展;“十四五”时期,国家政策重点强化国家战略科技力量、科技前沿领域攻关等,基因与生物技术纳入前沿领域范畴,生物医药行业与新一代信息技术行业的融合创新发展持续推进。
2、国家层面政策汇总及解读
——国家层面生物医药行业政策汇总
近年来,我国生物医药行业相关政策不断出台,从行业规范、技术发展、区域规划、准入门槛等各维度进行的政策支持以及引导。2021年12月20日,国家发展改革委发布了《“十四五”生物经济发展规划》,明确了生物经济4大重点发展领域,其中一个领域是顺应"以治病为中心“转向”以健康为中心"的新趋势,发展面向人民生命健康的生物医药。近年来我国生物医药行业相关政策汇总如下表所示:
——国家层面生物医药行业发展目标解读
2021年12月,国家发改委印发《“十四五”生物经济发展规划》,依据《规划》,“十四五”时期,我国生物技术和生物产业加快发展,生物经济成为推动高质量发展的强劲动力,生物安全风险防控和治理体系建设不断加强。该时期是生物技术加速演进、生命健康需求快速增长、生物产业迅猛发展的重要机遇期。
《规划》中关于生物医药行业的重点措施及发展目标如下:
3、各省市层面的政策汇总及解读
——长三角地区生物医药行业政策汇总
长三角地区作为中国经济发展靠前的区域,一直以来都被赋予示范意义。生物医药行业作为中国的重点创新发展行业之一,在中央的政策支持下,省级机构亦陆续出台了大量的支持性政策,以推动长三角地区的生物医药行业发展升级。
——京津冀地区生物医药行业政策汇总
目前,北京大兴区以及天津滨海新区正在规划建设国内规模较大的生物医药产业基地,2020年12月,北京大兴区出台了《大兴区“两区”建设工作方案》,提出了加快构建“1+4+6”开放新格局。总的来看,京津冀地区的生物医药产业园规划规模较大。
——珠三角地区生物医药行业政策汇总
广东省是国内生物医药行业上市企业数量较多的省份,其中不乏凯普生物、康泰生物、金域医学等行业龙头企业。近几年,广东省政府以及市级政府连续出台生物医药行业相关政策,大力扶持发展生物医药行业,并设立专项资金进行研发补贴。
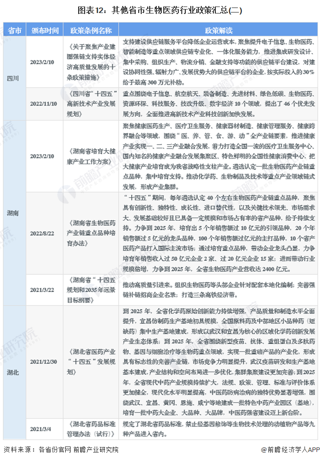
——其他省市生物医药行业政策汇总
除长三角、京津冀、珠三角地区外,我国其他省市亦相继出台相关政策扶持生物医药行业的发展,涉及产业园规划、产值目标到专项资金扶持等各方面。
——31省市生物医药行业发展目标解读
当前,我国大部分省(市、自治区)都把生物医药产业作为未来经济发展的支柱性产业。总体来看,我国重点省市生物医药行业发展目标汇总如下:
2023-07-11 08:44发布于广东前瞻产业研究院官方账号 如有侵权,请联系删除!
- 展会介绍 -
“十四五”规划和2035年远景目标纲要提出加快发展生物医药、生物育种、生物材料、生物能源等产业,做大做强生物经济,生物医药产业是关系国计民生和国家安全的战略性新兴产业涵盖生物技术产业、制药产业、生物医学工程产业等多个方面。 2024西部 (成都)生物医药及技术装备展览会将于2024年12月19-21日在成都世纪城新国际会展中心举办。展会将继续秉承开放、创新、合作和共赢的发展理念,不断探索和突破生物医药技术和产业创新,推动生物医药行业发展,打造中国生物医药产业的创新领航者。全面融合展览展示、年度创新产品评选表彰、高峰论坛、新品发布、采购大会、培训交流等各种活动形式着力打造生物医药及关联产业向全国乃至全世界进行展示和宣传的最前沿平台。

